88858ccÓÀÀû
0791-83983112/0791-83955307
Ê×Ò³
×ß½ü88858ccÓÀÀû
88858ccÓÀÀû¼ò½é
×éÖ¯»ú¹¹
²¿·ÖÖ°ÄÜ
Éú³¤Àú³Ì
×ÊѶÖÐÐÄ
Ïòµ¼¾ì×¢
¼¯ÍŶ¯Ì¬
ϲ㶯̬
Çå¾²Éú²ú
ÊÓÆµÖÐÐÄ
ÓªÒµÁìÓò
·çÏÕÆÀ¹À
¶¼»á½¨Éè
·¿²ú¿ª·¢
Ͷ×ÊÈÚ×Ê
×ʲúÖÎÀí
µ³ÍލÉè
µ³½¨
ÍŽ¨
¹¤»á
»î¶¯×¨Ìâ
¼Í¼ì¼à²ì
Á®Õþ½¨Éè
ÆÕ·¨×¨À¸
Ðŷþٱ¨
Õбê²É¹º
Õбêͨ¸æ
Öб깫ʾ
×ʲúÕÐ×â
ÆóÒµÎÄ»¯
ÎÄ»¯¸ÙÒª
ÆóÒµÐû´«Æ¬
¾«ÉñÎÄÃ÷½¨Éè
ºé·ÏÈ·æ¡¤ÔÆÑ§ÌÃ
ÁªÏµ88858ccÓÀÀû
ÁªÏµ·½Ê½
È˲ÅÕÐÆ¸
Ê×Ò³
×ß½ü88858ccÓÀÀû
88858ccÓÀÀû¼ò½é
×éÖ¯»ú¹¹
²¿·ÖÖ°ÄÜ
Éú³¤Àú³Ì
×ÊѶÖÐÐÄ
Ïòµ¼¾ì×¢
¼¯ÍŶ¯Ì¬
ϲ㶯̬
Çå¾²Éú²ú
ÊÓÆµÖÐÐÄ
ÓªÒµÁìÓò
·çÏÕÆÀ¹À
¶¼»á½¨Éè
·¿²ú¿ª·¢
Ͷ×ÊÈÚ×Ê
×ʲúÖÎÀí
µ³ÍލÉè
µ³½¨
ÍŽ¨
¹¤»á
»î¶¯×¨Ìâ
¼Í¼ì¼à²ì
Á®Õþ½¨Éè
ÆÕ·¨×¨À¸
Ðŷþٱ¨
Õбê²É¹º
Õбêͨ¸æ
Öб깫ʾ
×ʲúÕÐ×â
ÆóÒµÎÄ»¯
ÎÄ»¯¸ÙÒª
ÆóÒµÐû´«Æ¬
¾«ÉñÎÄÃ÷½¨Éè
ºé·ÏÈ·æ¡¤ÔÆÑ§ÌÃ
ÁªÏµ88858ccÓÀÀû
ÁªÏµ·½Ê½
È˲ÅÕÐÆ¸
ÏÂÊô¹«Ë¾
Õбê²É¹º
-
Bidding
Õбêͨ¸æ
Öб깫ʾ
×ʲúÕÐ×â
Ê×Ò³
>
Õбê²É¹º
>
×ʲúÕÐ×â
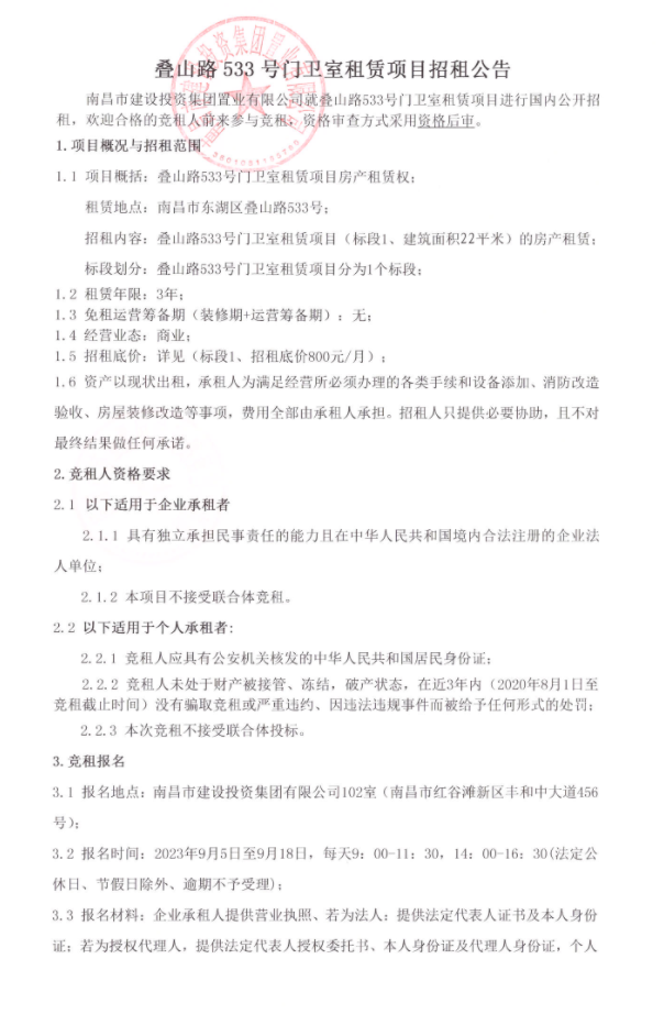
µþɽ·533ºÅÃÅÎÀÊÒ×âÁÞÏîÄ¿ÕÐ×âͨ¸æ
ÈÕÆÚ£º2023-09-05
ÉÏһƪ£º
ÀûÃñ¼ÑÔ·6ºÅÂ¥ÉÌÆÌ×âÁÞÕÐ×âÏîĿͨ¸æ£¨µÚ¶þ´Î£©
ÏÂһƪ£º
Ô¥ÕÂÃÀʳ³ÇÉÌÆÌ×âÁÞÏîÄ¿ÕÐ×âͨ¸æ
·µ»ØÁбíÒ³
OAϵͳ
¹Ù·½Î¢ÐÅ
ÔÚÏßÁôÑÔ
·µ»Ø¶¥²¿
¡¾ÍøÕ¾µØÍ¼¡¿
µþɽ·533ºÅÃÅÎÀÊÒ×âÁÞÏîÄ¿ÕÐ×âͨ¸æ_88858ccÓÀÀû